Iron Mountain
Stashable's Alfred

Project Overview
My Contributions
Alfred, administrative portal
Problem
  • The data being shared between sales and the warehouse team was disjointed.
  • ​​​​​​​The system for receiving and inputting customer information was slow and inefficient.
  • Inventory information was manually tracked on paper to be later inputted into a computer.
  • Microsoft Excel was being used to track customer's orders, payment, routing, and more
How could Alfred solve the problems?
  • Create and edit a customer profile
  • Create, edit, schedule an order
  • View order details
  • Ability to view truck routes, and schedule
  • Adding new operators to the system
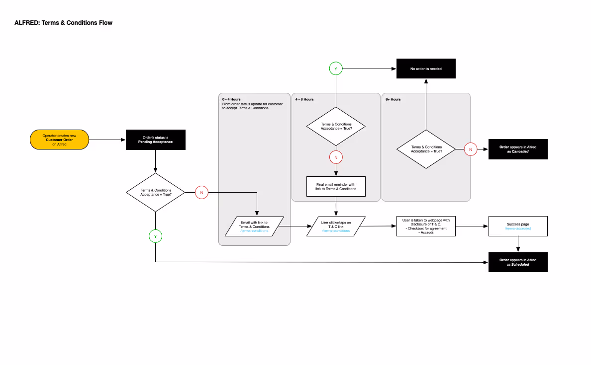
  • Terms & Conditions acceptance for new customers
  • Ability to create a new order to an existing customer on file
User Testing
Constraints
  • Ability to create new customer profile
  • Ability to schedule for pick-up or delivery
  • Ability to schedule for pick-up or delivery
Goals with Alfred
  • Time – Release Alfred before peak season
  • Engineers were overloaded with other projects
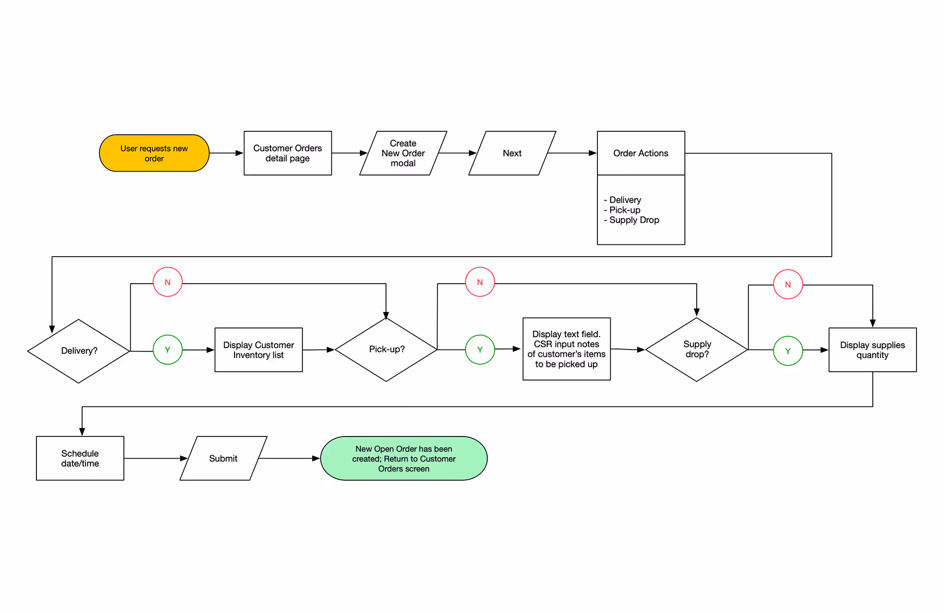
Create New Order Experience
Below, an animated demo of the Create a New Order experience. The having most of an order captured in a single modal allows the Customer Specialist to generate an order more efficiently in one seamless sweep.